The Multi-Site-Switch logical device is used to switch multiple carriers between two uplink locations. It is used together with the Symmetric-Site-Switch logical device.
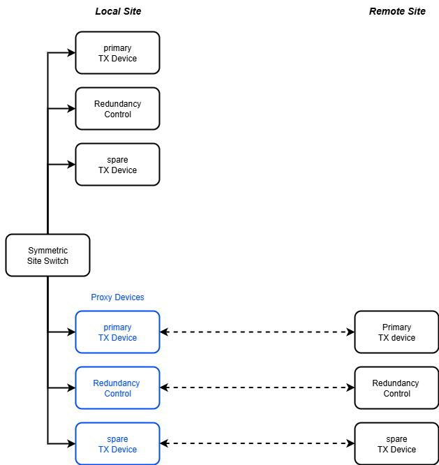
Such devices control the equipment of one transmit chain for a site diversity application between two uplink ground stations. As the driver name implies, the device works completely symmetrically, there is no preference for a primary or a backup site.

The Multi-Site-Switch device may be configured to control up to 16 Symmetric-Site-Switch devices, the devices may be added or removed on the fly without restarting the software.

Operating the device is quite simple: Once you have set the Carrier-Site-Switch device which shall be controlled at the maintenance page of the device, they appear with their actual states at the Multi-Site-Switch device's main page as show above. Below the list of carriers to switch, there are the same buttons as with the Symmetric-Site-Switch device to switch between the sites.
The Multi-Site-Switch device requires all controlled devices to be in the same initial state. If this is not the case, you cannot operate the Multi-Site-Switch. To resolve this situation, you should go to each single Symmetric-Site-Switch device, setting them all to transmit either from the main or the backup site.
Device window pages
The following table shows which device window pages are available with this individual device type. Tool-bar functions not mentioned here are described at the general description of device windows.
--- Shows / commands actual uplink locations.
--- The device info page.
--- The maintenance page. The configuration parameters from this page are described below.Configuration parameters
At the maintenance page of the device window there are a couple of configuration parameter which must be set to interconnect the device with the devices that will perform the carrier on/off settings.
| parameter | description |
|---|---|
| csw.1 .. csw.16 | The device names of the Symmetric-Site-Switch devices to control. |
Variables defined by this device driver
| name | type | flags | range |
|---|---|---|---|
| info.driver | TEXT | R/O | StringRange R/O |
| info.type | TEXT | R/O | StringRange R/O |
| info.frame | TEXT | R/O | StringRange R/O |
| config.ssw.1 | TEXT | SAVE SETUP | StringRange |
| config.ssw.2 | TEXT | SAVE SETUP | StringRange |
| config.ssw.3 | TEXT | SAVE SETUP | StringRange |
| config.ssw.4 | TEXT | SAVE SETUP | StringRange |
| config.ssw.5 | TEXT | SAVE SETUP | StringRange |
| config.ssw.6 | TEXT | SAVE SETUP | StringRange |
| config.ssw.7 | TEXT | SAVE SETUP | StringRange |
| config.ssw.8 | TEXT | SAVE SETUP | StringRange |
| config.ssw.9 | TEXT | SAVE SETUP | StringRange |
| config.ssw.10 | TEXT | SAVE SETUP | StringRange |
| config.ssw.11 | TEXT | SAVE SETUP | StringRange |
| config.ssw.12 | TEXT | SAVE SETUP | StringRange |
| config.ssw.13 | TEXT | SAVE SETUP | StringRange |
| config.ssw.14 | TEXT | SAVE SETUP | StringRange |
| config.ssw.15 | TEXT | SAVE SETUP | StringRange |
| config.ssw.16 | TEXT | SAVE SETUP | StringRange |
| gotoA | TEXT | StringRange | |
| gotoB | TEXT | StringRange | |
| progressReport.1 | TEXT | R/O | StringRange R/O |
| progressIcon.1 | TEXT | R/O | StringRange R/O |
| enabled.1 | BOOLEAN | R/O | BooleanRange R/O (true false) |
| location.1 | TEXT | R/O | StringRange R/O |
| nameA.1 | TEXT | R/O | StringRange R/O |
| descriptionA.1 | TEXT | R/O | StringRange R/O |
| nameB.1 | TEXT | R/O | StringRange R/O |
| descriptionB.1 | TEXT | R/O | StringRange R/O |
| comment.1 | TEXT | R/O | StringRange R/O |
| progressReport.2 | TEXT | R/O | StringRange R/O |
| progressIcon.2 | TEXT | R/O | StringRange R/O |
| enabled.2 | BOOLEAN | R/O | BooleanRange R/O (true false) |
| location.2 | TEXT | R/O | StringRange R/O |
| nameA.2 | TEXT | R/O | StringRange R/O |
| descriptionA.2 | TEXT | R/O | StringRange R/O |
| nameB.2 | TEXT | R/O | StringRange R/O |
| descriptionB.2 | TEXT | R/O | StringRange R/O |
| comment.2 | TEXT | R/O | StringRange R/O |
| progressReport.3 | TEXT | R/O | StringRange R/O |
| progressIcon.3 | TEXT | R/O | StringRange R/O |
| enabled.3 | BOOLEAN | R/O | BooleanRange R/O (true false) |
| location.3 | TEXT | R/O | StringRange R/O |
| nameA.3 | TEXT | R/O | StringRange R/O |
| descriptionA.3 | TEXT | R/O | StringRange R/O |
| nameB.3 | TEXT | R/O | StringRange R/O |
| descriptionB.3 | TEXT | R/O | StringRange R/O |
| comment.3 | TEXT | R/O | StringRange R/O |
| progressReport.4 | TEXT | R/O | StringRange R/O |
| progressIcon.4 | TEXT | R/O | StringRange R/O |
| enabled.4 | BOOLEAN | R/O | BooleanRange R/O (true false) |
| location.4 | TEXT | R/O | StringRange R/O |
| nameA.4 | TEXT | R/O | StringRange R/O |
| descriptionA.4 | TEXT | R/O | StringRange R/O |
| nameB.4 | TEXT | R/O | StringRange R/O |
| descriptionB.4 | TEXT | R/O | StringRange R/O |
| comment.4 | TEXT | R/O | StringRange R/O |
| progressReport.5 | TEXT | R/O | StringRange R/O |
| progressIcon.5 | TEXT | R/O | StringRange R/O |
| enabled.5 | BOOLEAN | R/O | BooleanRange R/O (true false) |
| location.5 | TEXT | R/O | StringRange R/O |
| nameA.5 | TEXT | R/O | StringRange R/O |
| descriptionA.5 | TEXT | R/O | StringRange R/O |
| nameB.5 | TEXT | R/O | StringRange R/O |
| descriptionB.5 | TEXT | R/O | StringRange R/O |
| comment.5 | TEXT | R/O | StringRange R/O |
| progressReport.6 | TEXT | R/O | StringRange R/O |
| progressIcon.6 | TEXT | R/O | StringRange R/O |
| enabled.6 | BOOLEAN | R/O | BooleanRange R/O (true false) |
| location.6 | TEXT | R/O | StringRange R/O |
| nameA.6 | TEXT | R/O | StringRange R/O |
| descriptionA.6 | TEXT | R/O | StringRange R/O |
| nameB.6 | TEXT | R/O | StringRange R/O |
| descriptionB.6 | TEXT | R/O | StringRange R/O |
| comment.6 | TEXT | R/O | StringRange R/O |
| progressReport.7 | TEXT | R/O | StringRange R/O |
| progressIcon.7 | TEXT | R/O | StringRange R/O |
| enabled.7 | BOOLEAN | R/O | BooleanRange R/O (true false) |
| location.7 | TEXT | R/O | StringRange R/O |
| nameA.7 | TEXT | R/O | StringRange R/O |
| descriptionA.7 | TEXT | R/O | StringRange R/O |
| nameB.7 | TEXT | R/O | StringRange R/O |
| descriptionB.7 | TEXT | R/O | StringRange R/O |
| comment.7 | TEXT | R/O | StringRange R/O |
| progressReport.8 | TEXT | R/O | StringRange R/O |
| progressIcon.8 | TEXT | R/O | StringRange R/O |
| enabled.8 | BOOLEAN | R/O | BooleanRange R/O (true false) |
| location.8 | TEXT | R/O | StringRange R/O |
| nameA.8 | TEXT | R/O | StringRange R/O |
| descriptionA.8 | TEXT | R/O | StringRange R/O |
| nameB.8 | TEXT | R/O | StringRange R/O |
| descriptionB.8 | TEXT | R/O | StringRange R/O |
| comment.8 | TEXT | R/O | StringRange R/O |
| progressReport.9 | TEXT | R/O | StringRange R/O |
| progressIcon.9 | TEXT | R/O | StringRange R/O |
| enabled.9 | BOOLEAN | R/O | BooleanRange R/O (true false) |
| location.9 | TEXT | R/O | StringRange R/O |
| nameA.9 | TEXT | R/O | StringRange R/O |
| descriptionA.9 | TEXT | R/O | StringRange R/O |
| nameB.9 | TEXT | R/O | StringRange R/O |
| descriptionB.9 | TEXT | R/O | StringRange R/O |
| comment.9 | TEXT | R/O | StringRange R/O |
| progressReport.10 | TEXT | R/O | StringRange R/O |
| progressIcon.10 | TEXT | R/O | StringRange R/O |
| enabled.10 | BOOLEAN | R/O | BooleanRange R/O (true false) |
| location.10 | TEXT | R/O | StringRange R/O |
| nameA.10 | TEXT | R/O | StringRange R/O |
| descriptionA.10 | TEXT | R/O | StringRange R/O |
| nameB.10 | TEXT | R/O | StringRange R/O |
| descriptionB.10 | TEXT | R/O | StringRange R/O |
| comment.10 | TEXT | R/O | StringRange R/O |
| progressReport.11 | TEXT | R/O | StringRange R/O |
| progressIcon.11 | TEXT | R/O | StringRange R/O |
| enabled.11 | BOOLEAN | R/O | BooleanRange R/O (true false) |
| location.11 | TEXT | R/O | StringRange R/O |
| nameA.11 | TEXT | R/O | StringRange R/O |
| descriptionA.11 | TEXT | R/O | StringRange R/O |
| nameB.11 | TEXT | R/O | StringRange R/O |
| descriptionB.11 | TEXT | R/O | StringRange R/O |
| comment.11 | TEXT | R/O | StringRange R/O |
| progressReport.12 | TEXT | R/O | StringRange R/O |
| progressIcon.12 | TEXT | R/O | StringRange R/O |
| enabled.12 | BOOLEAN | R/O | BooleanRange R/O (true false) |
| location.12 | TEXT | R/O | StringRange R/O |
| nameA.12 | TEXT | R/O | StringRange R/O |
| descriptionA.12 | TEXT | R/O | StringRange R/O |
| nameB.12 | TEXT | R/O | StringRange R/O |
| descriptionB.12 | TEXT | R/O | StringRange R/O |
| comment.12 | TEXT | R/O | StringRange R/O |
| progressReport.13 | TEXT | R/O | StringRange R/O |
| progressIcon.13 | TEXT | R/O | StringRange R/O |
| enabled.13 | BOOLEAN | R/O | BooleanRange R/O (true false) |
| location.13 | TEXT | R/O | StringRange R/O |
| nameA.13 | TEXT | R/O | StringRange R/O |
| descriptionA.13 | TEXT | R/O | StringRange R/O |
| nameB.13 | TEXT | R/O | StringRange R/O |
| descriptionB.13 | TEXT | R/O | StringRange R/O |
| comment.13 | TEXT | R/O | StringRange R/O |
| progressReport.14 | TEXT | R/O | StringRange R/O |
| progressIcon.14 | TEXT | R/O | StringRange R/O |
| enabled.14 | BOOLEAN | R/O | BooleanRange R/O (true false) |
| location.14 | TEXT | R/O | StringRange R/O |
| nameA.14 | TEXT | R/O | StringRange R/O |
| descriptionA.14 | TEXT | R/O | StringRange R/O |
| nameB.14 | TEXT | R/O | StringRange R/O |
| descriptionB.14 | TEXT | R/O | StringRange R/O |
| comment.14 | TEXT | R/O | StringRange R/O |
| progressReport.15 | TEXT | R/O | StringRange R/O |
| progressIcon.15 | TEXT | R/O | StringRange R/O |
| enabled.15 | BOOLEAN | R/O | BooleanRange R/O (true false) |
| location.15 | TEXT | R/O | StringRange R/O |
| nameA.15 | TEXT | R/O | StringRange R/O |
| descriptionA.15 | TEXT | R/O | StringRange R/O |
| nameB.15 | TEXT | R/O | StringRange R/O |
| descriptionB.15 | TEXT | R/O | StringRange R/O |
| comment.15 | TEXT | R/O | StringRange R/O |
| progressReport.16 | TEXT | R/O | StringRange R/O |
| progressIcon.16 | TEXT | R/O | StringRange R/O |
| enabled.16 | BOOLEAN | R/O | BooleanRange R/O (true false) |
| location.16 | TEXT | R/O | StringRange R/O |
| nameA.16 | TEXT | R/O | StringRange R/O |
| descriptionA.16 | TEXT | R/O | StringRange R/O |
| nameB.16 | TEXT | R/O | StringRange R/O |
| descriptionB.16 | TEXT | R/O | StringRange R/O |
| comment.16 | TEXT | R/O | StringRange R/O |