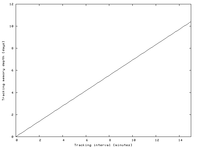
In the tracking memory the ACU records all steptrack peak positions. The tracking memory is used as a data source for the adaptive tracking and for the smoothing function as well. Each record contains a time stamp, the azimuth / elevation values and the beacon level measured after the peaking. The tracking memory has a fixed size (1000 entries). Once 1000 records are stored, the memory works in a first in - first out manner. How many days of tracking data fits into the memory depends on the tracking interval. The diagram below shows the memory depth vs. the tracking interval.

The tracking memory is volatile, it is erased when the ACU gets reset or switched off. Saving the tracking memory in regular intervals to the ACU's flash memory would damage the flash memory quite quickly.
Memory reset
The contents of the tracking memory must be erased when the ACU starts to track a new satellite. This is done in the following situations:
If a new antenna position is entered by setting the azimuth / elevation angles explicitly, the ACU does not know the new position is a manually optimized one for the current satellite or the position of another satellite. The tracking memory is not erased in this situation. If the new position belongs to a new satellite, the tracking memory must be erased manually by clicking to 'CLEAR MEMORY' at the tracking parameters page. Beside this it is recommended to perform a 'CLEAR MEMORY' about half an hour after tracking a satellite starts the first time. This erases the first search steps to the satellite's position and significantly improves the quality of the first adaptive model which will be calculated 6 hours later.
Saving the memory contents
The ACU provides one persistent memory location where the tracking memory may by saved into on an operators request. This may be useful to track another satellite for a couple of hours and then to return to the first satellite. If the tracking memory has been saved before the antenna has been moved to the second satellite, it may be restored after the antenna returned to the old position.
To use this feature, store the ACU settings to the target location 0 ( Target memory page ). This saves the tracking parameters and the tracking memory as well. When this memory location is recalled later on, the parameters and the memory contents are restored. With this function you should keep in mind, that the tracking memory contents becomes useless after about 24 hours.